Several months ago I wrote a post about a breakout board for the TB6612 motor driver. You can find that here. The reason I made my own breakout board for this was that the ones available from Sparkfun, Adafruit, and Digikey didn’t have diodes on the board. The TB6612 says it has internal diodes but those are small and I saw somebody online suggest always using external diodes. Today I realized I wasn’t sure if I actually needed them or not so I decided to do my own test to find out.
The quick answer is: I don’t know. I don’t know if you need diodes. But I don’t for what I’m using this driver for. I’m using this for small 6v motors the size of standard servos like the SG-5010. Here’s a pic:

For my tests, I hooked up an arduino to my computer and set it up so that I could type in values from -255 to 255 to control the motor PWM. I powered the logic for the TB6612 from the arudino 5v pin and the motor power from both a NIMH battery and from a DC power supply. I used a multimeter to measure the current draw. I tested with the TB6612 breakout board that had diodes and another that did not have diodes. They both had a 1uF ceramic capacitor but no electrolytic capacitor because I didn’t have any at the time.
I found that when the motor was going full speed, the current draw was about 80mA. When I tried to stall it, the current draw went as high as 1100mA. When the motor was instantly changed from full backward to full forward or full forward to stop, the current went up to about 300mA for a split second. This was all true for both versions – with and without diodes.
I abused the motor causing it to stall many many times and switching it instantly from forward to reverse. And nothing happened. At the end of the day both the TB6612 and the arduino were fine. So for my uses, this is enough to say that I don’t need diodes in this case. But that isn’t to say you don’t need them. If you’re using larger motors or your power is coming from a regulator that can’t absorb the reverse current, you could get in trouble. But with these little things, I think I’m fine.
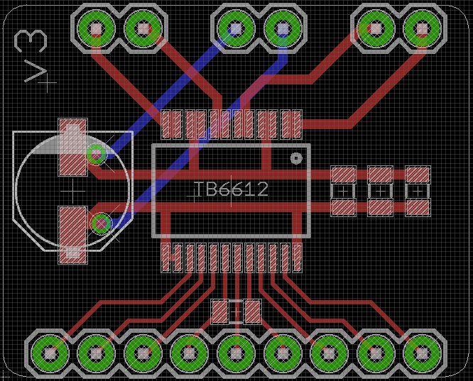
Here’s a new version of the TB6612 Motor Driver Breakout board. I was able to make it smaller in both directions and arrange the caps better. I also put pads on the board that connect some of the driver pins together (see top of picture below). This makes soldering way easier and slightly increases heat dissipation. Three of these should run about $4 from OSHpark. I chose to get the 2oz copper version to help move heat away from the chip. Link to file here.
